半岛在线注册首页
本站首页
校区概况
新闻资讯
通知公告
建设动态
专项工作
规章制度
当前位置:
本站首页
>
通知公告
>
正文
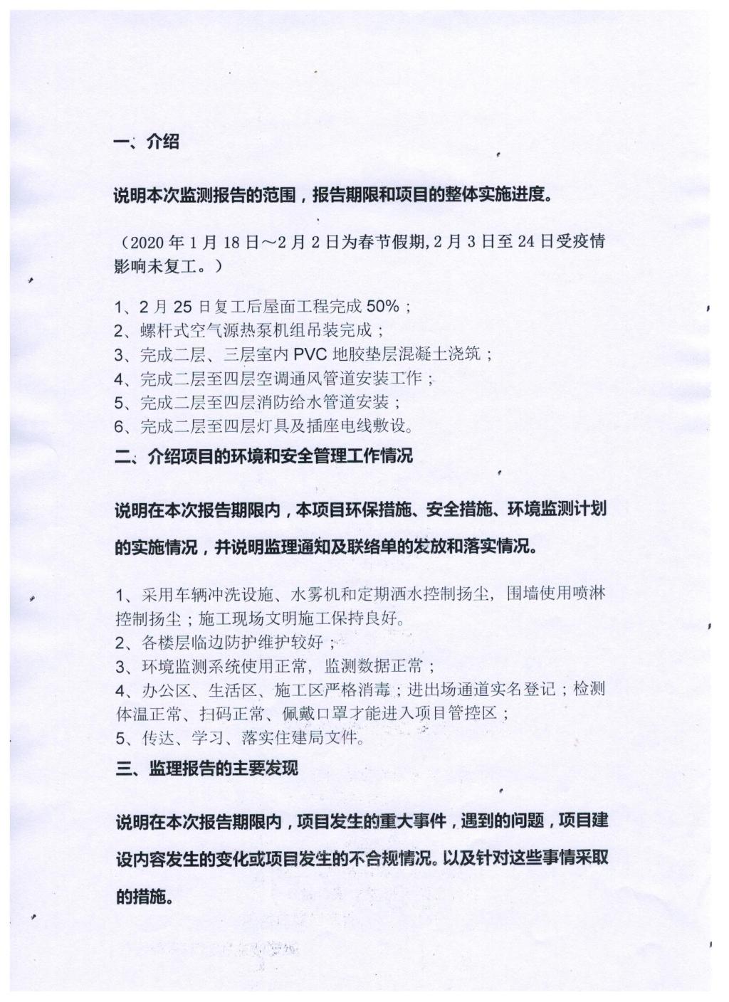
半岛在线注册图书信息综合楼建设项目2020年3月份监理月报
【来源: | 发布日期:2020-04-20 】
关闭
打印
开云手机在线登入-开云(中国)
|
KY.COM-开元(中国)
|
KY.COM-开云(中国)
|
米兰·体育-(中国)网站首页
|
米兰app入口站官网-米兰中国
|
开云手机在线登陆入口-开云(中国)
|
KY.COM开元体育(中国)科技公司
|
开云手机入口官网-开云online(中国)
|