欢迎来到半岛在线注册!
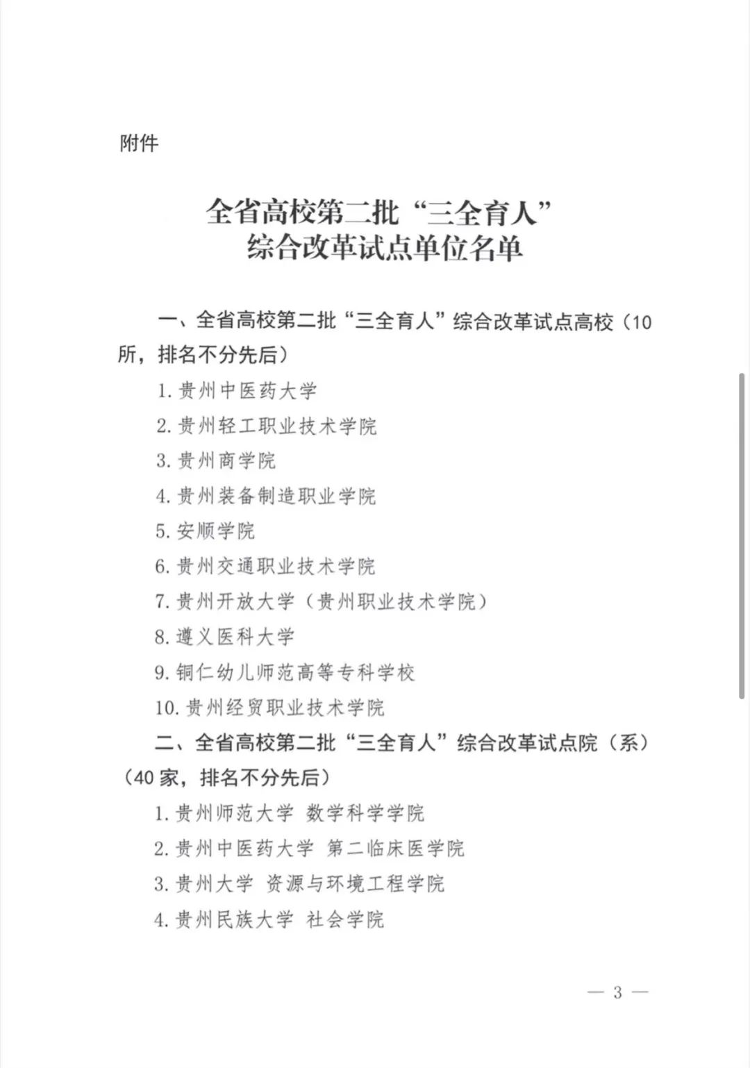
经报送单位推荐、网络评审、现场评审和厅党组会审核通过后,半岛在线注册电子信息工程系获全省高校第二批“三全育人”综合改革试点单位。现将全文转载如下。
上一篇:全国双拥工作领导小组成员兼办公室副主任、中央军委政治工作部群众工作局局长肖安...
下一篇:喜报 | 我校学子在贵州省第一届职业技能大赛中斩获佳绩
地址:贵阳市观山湖区长岭南路(观山湖校区)
邮编:550008 联系电话:0851-84705541 邮箱:gzydzb@163.com
贵州清镇职教城将军石路3号(清镇校区) 邮编:551400
版权所有:半岛在线注册 黔ICP备12001899号-1
贵公网安备 52018102008401号